Looking For Anything Specific?

El Sistema Solar Esta Formado Por / El Sistema Solar By Andreakarla Issuu / Todos estos planetas, van realizando una rotación total sobre dicha estrella en una serie de orbitas diferentes, y.

El Sistema Solar Esta Formado Por / El Sistema Solar By Andreakarla Issuu / Todos estos planetas, van realizando una rotación total sobre dicha estrella en una serie de orbitas diferentes, y.. Sabemos que además de nuestra estrella existen muchas otras en el universo sobre las que giran sus planetas. El sol es una estrella. El sistema solar es inmenso de tamaño y no podríamos recorrerlo entero en la vida que tenemos. Mercurio, venus, la tierra y marte. Está formado por una única estrella llamada sol, que da nombre a este sistema, más ocho.

Está formado por una única estrella llamada sol, que da nombre a este sistema, más ocho. Desde el espacio podemos ver: Nuestro planeta tierra, se encuentra situado dentro del sistema solar, el cual es un conjunto de planetas que giran en torno a una gran estrella, en nuestro caso el sol. Los planetas enanos como plutón (que hasta 2006 era considerado un planeta); El sol es una estrella.

El Sistema Solar Para 3er Y 4to Grado Salvador Timoteo Facebook
El Sistema Solar Para 3er Y 4to Grado Salvador Timoteo Facebook from lookaside.fbsbx.com
Tiene el 99.8 por ciento de la masa del sistema solar y tiene aproximadamente 109 veces el diámetro de la tierra, alrededor de un millón de tierras podrían caber dentro del sol. Está formado por una única estrella llamada sol, que da nombre a este sistema, más ocho. Los planetas y sus satélites, los asteroides , y los cometas. La tierra tarda en dar una vuelta completa alrededor El sistema solar esta formado por 8 planetas que. Tierra firme, dividida en continentes e islas; ¿cómo está formado el sistema solar?.¿quieres saber más acerca de el sistema solar y sus caracteristicas? El sistema solar está situado en uno de los tres brazos en espiral de esta galaxia, llamado orión, a unos 25.800 años luz del núcleo, alrededor del cual gira a la velocidad de 250 km por segundo, empleando 225 millones de años en dar una.

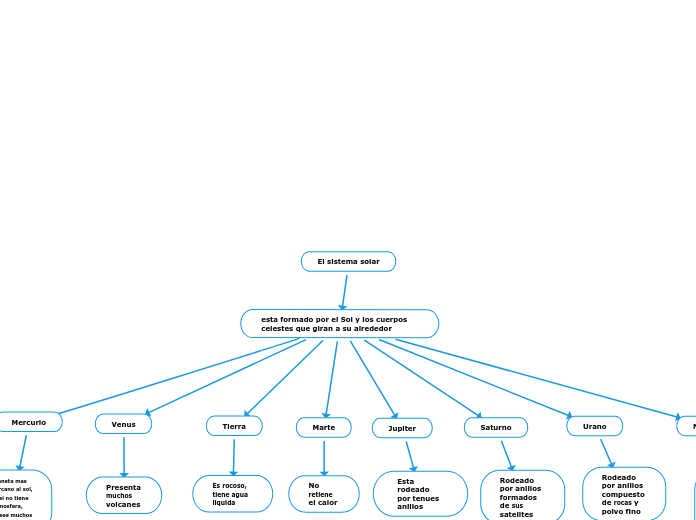
El sistema solar está formado por el sol y todos los objetos de menor tamaño que giran en torno a él.

Mercurio , venus ,tierra , marte , júpiter , saturno , urano , neptuno y plutón. 2 la estrella concentra el 99,86 % de la masa del sistema solar, 3 4 5 y la mayor parte de la masa restante se concentra en ocho planetas cuyas órbitas son. Algunos planetas tienen cuerpos mas grandes alrededor de ellos, estos se llaman satélites. Los planetas son cuerpos esféricos que giran alrededor del sol. El sistema solar es un sistema planetario de la vía láctea que se encuentra en uno de los brazos de ésta, conocido como el brazo de orión. El sistema solar pertenece a la galaxia conocida como vía láctea. El planeta está formado básicamente de hielo y roca, y como gran gaseoso, su superficie no es sólida. Nuestro planeta tierra, se encuentra situado dentro del sistema solar, el cual es un conjunto de planetas que giran en torno a una gran estrella, en nuestro caso el sol. Ocho planetas giran en órbitas alrededor del sol: (planetas, cuerpos pequeños, astros luminosos) El sistema solar 1 es el sistema planetario que liga gravitacionalmente a un conjunto de objetos astronómicos que giran directa o indirectamente en una órbita alrededor de una única estrella conocida con el nombre de sol. Los planetas enanos como plutón (que hasta 2006 era considerado un planeta); Contenidos, se muestran en formato de pictograma para facilitar el acceso al conocimiento de nuestro alumnado en general y a nuestro alumno con tea en particular.los contenidos se refieren a:

Planetas enanos (plutón , eris, makemake, haumea y ceres), asteroides, satélites naturales, cometas, así como el espacio interplanetario comprendido entre ellos, en el que hay viento solar, un campo. La parte visible del sol (temperatura superficial) es de aproximadamente 10,000 grados fahrenheit (5,500 grados. Tiene el 99.8 por ciento de la masa del sistema solar y tiene aproximadamente 109 veces el diámetro de la tierra, alrededor de un millón de tierras podrían caber dentro del sol. Pertenece a la galaxia llamada vía láctea, formada por miles de millones de estrellas, situadas a lo largo de un disco plano de 100.000 años luz. A su vez , todo el sistema solar orbita alrededor de una galaxia llamada la vía láctea.

Que Es El Sistema Solar Y Como Esta Formado Resumen
Que Es El Sistema Solar Y Como Esta Formado Resumen from t1.up.ltmcdn.com
Pertenece a la galaxia llamada vía láctea, formada por miles de millones de estrellas, situadas a lo largo de un disco plano de 100.000 años luz. Tiene el 99.8 por ciento de la masa del sistema solar y tiene aproximadamente 109 veces el diámetro de la tierra, alrededor de un millón de tierras podrían caber dentro del sol. Sistema solar, esta formado por: Recordamos que el sistema solar está formado por el sol, los planetas y sus satélites, asteroides y cometas, pero… ¿que hay más allá de nuestro sistema solar? Nuestro planeta tierra, se encuentra situado dentro del sistema solar, el cual es un conjunto de planetas que giran en torno a una gran estrella, en nuestro caso el sol. Tierra firme, dividida en continentes e islas; Agua, formando mares, océanos, ríos y lagos; Algunos planetas tienen cuerpos mas grandes alrededor de ellos, estos se llaman satélites.

El tercer planeta es el planeta tierra, no tiene luz ni calor propios.

(planetas, cuerpos pequeños, astros luminosos) El último de los planetas del sistema planetario. Los planetas del sistema solar se dividen en dos grupos: Los satélites que orbitan alrededor de algunos planetas y otros cuerpos menores, como asteroides, cometas y meteoroides. El grupo terrestre formado por mercurio, venus, la tierra y marte y el grupo de los planetas gigantes formado por júpiter, saturno, urano y neptuno. El sistema solar está formado por una estrella central, el sol; El sol es una estrella. Todos estos planetas, van realizando una rotación total sobre dicha estrella en una serie de orbitas diferentes, y. El sistema solar es inmenso de tamaño y no podríamos recorrerlo entero en la vida que tenemos. Neptuno también cuenta con anillos, pero no se distinguen fácilmente por falta de luz solar. Agua, formando mares, océanos, ríos y lagos; Sistema solar, esta formado por: Un sistema planetario (también llamado en ocasiones sistema solar 1 ) está formado por una estrella central o varias (sistema estelar), y distintos objetos orbitando a su alrededor.nuestro sistema planetario es el sistema solar y está formado por el sol, los diferentes planetas y una multitud de cuerpos menores.se conocen más de 2900 estrellas a cuyo alrededor órbita por lo menos un.

Se trata de ocho planetas, planetas enanos, decenas de lunas y miles de asteroides, cometas y meteoritos. ¿cómo está compuesto el sistema solar? El sistema solar está formado por el sol (estrella),8 planetas, satélites,cometas y asteroides. El tercer planeta es el planeta tierra, no tiene luz ni calor propios. Todos los planetas salvo venus y mercurio tienen satélites, la mayor parte de los cuales pertenece a los planetas gigantes.

El Sistema Solar El Sistema Solar Esta Formado Por 9 Planetas Y El Sol Los Planetas Estan Acompanados Por Satelites Naturales Ppt Descargar
El Sistema Solar El Sistema Solar Esta Formado Por 9 Planetas Y El Sol Los Planetas Estan Acompanados Por Satelites Naturales Ppt Descargar from slideplayer.es
Esta lección trata sobre nuestro sistema solar. El sistema solar está formado por el sol, los ocho planetas y otros astros. Agua, formando mares, océanos, ríos y lagos; Todos estos elementos conforman una estructura que tiene su origen en la formación del sol. Desde el espacio podemos ver: Además del sol, los componentes más grandes del sistema solar son los ocho planetas principales. Neptuno también cuenta con anillos, pero no se distinguen fácilmente por falta de luz solar. Mercurio, venus, la tierra y marte.

El último de los planetas del sistema planetario.

Esta lección trata sobre nuestro sistema solar. Además de los ocho planetas con sus más de 160 satélites censados hasta hoy, hay cinco planetas enanos y millones de cuerpos menores, entre los que se encuentran los cometas. Desde el espacio podemos ver: Ocho planetas giran en órbitas alrededor del sol: Los planetas enanos como plutón (que hasta 2006 era considerado un planeta); El sistema solar está situado en uno de los tres brazos en espiral de esta galaxia, llamado orión, a unos 25.800 años luz del núcleo, alrededor del cual gira a la velocidad de 250 km por segundo, empleando 225 millones de años en dar una. Volviendo a galileo, éste lo avistó por primera vez en el año 1610. Sabemos que además de nuestra estrella existen muchas otras en el universo sobre las que giran sus planetas. Y nubes, situadas en su atmósfera. Pertenece a la galaxia llamada vía láctea, formada por miles de millones de estrellas, situadas a lo largo de un disco plano de 100.000 años luz. Los satélites que orbitan alrededor de algunos planetas y otros cuerpos menores, como asteroides, cometas y meteoroides. El sistema solar es el sistema planetario formado por una estrella central, el sol y todos aquellos objetos que se mantienen unidos a él por medio de fuerzas gravitatorias. Mercurio, venus, la tierra y marte.

Los más próximos al sol son cuatro planetas rocosos relativamente pequeños: el sistema solar. Mercurio, venus, la tierra, marte, júpiter, saturno, urano y neptuno.

Posting Komentar

0 Komentar